統計結果表明:我國葡萄及其產品地理標志總數逐年增加,但各個部門的審定個數不同,工商總局審定較多;不同省份間申請數量也有差異;我國境內的葡萄地理標志用途以鮮葡萄為主,境外則以葡萄酒居多;葡萄及產品地理標志不僅地理分布廣泛,而且品種多樣;但我國葡萄地理標志產品專用標志使用情況不佳。
同時對產生的原因進行了分析,并據此提出了:我國地理及產品標志系統應進一步優化制度,減少管理成本和資源浪費;地方政府應加大地理標志的宣傳力度、提高監管水平等相關建議。
農產品地理標志是指標示農產品來源于特定地域,產品品質和相關特征主要取決于自然生態環境和歷史人文因素,并以地域名稱冠名的特有農產品標志。
國際上,地理標志保護已有100余年的歷史,法國是地理標志和原產地命名制度的發源地之一,開始主要利用該制度對其國內生產的香檳酒類進行保護,目前法國的葡萄酒聞名遐邇,葡萄酒產業已成為法國對外出口的支柱性產業之一,究其原因是其對葡萄酒地理標志保護的重視不無關系。
葡萄是我國重要的果樹樹種之一,近年來隨著人民生活水平的提高和農村產業結構的調整,葡萄產業發展極為迅速,截止到2014年,我國葡萄栽培面積76.72萬 hm 2,產量1254.6萬t。
葡萄產業迅速發展的同時,葡萄及其產品地理標志的現狀也需要引起我們的注意,自202年農業部登記第一個地理標志煙臺葡萄酒開始到2015年年底,我國共認定了136項葡萄及其產品的地理標志。目前許多地理標志已廣為人知且為當地農民致富和經濟發展做出了巨大貢獻,如吐魯番葡萄、戶縣葡萄、關口葡萄等。
本文通過近年來對我國葡萄及其產品地理標志保護申請與批準情況進行統計和分析,以期為今后我國葡萄乃至果樹地理標志的申請、保護和發展提供參考。
一、我國葡萄及其產品地理標志的基本情況
目前國內有3個部門對地理標志進行保護和監管:國家工商總局對作為集體商標、證明商標注冊的地理標志產品的保護,國家質檢總局對地理標志產品的保護,國家農業部對農產品地理標志的登記保護。
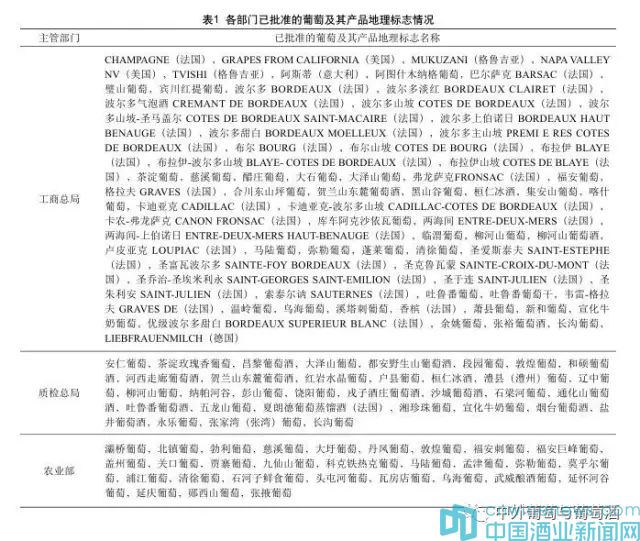
1.1 各部門對葡萄及其產品地理標志的認定情況
國家工商總局自1985年加入《保護工業產權巴黎公約》后,就開始承擔保護原產地名稱的國際義務。截至2015年年底,國家工商總局共批準注冊了集安山葡萄等73個地理標志商標。
質檢部門對地理標志的保護工作始于2001年,期間原國家質量技術監督局、原國家出入境檢驗檢疫局分別頒布《原產地域產品保護規定》、《原產地標記管理規定》及其實施方法,國家質量監督檢驗檢疫總局發布《地理標志產品保護規定》,對地理標志產品進行申請和認定 。截止到2015年年底,其對安仁葡萄等33個葡萄及其產品實施了地理標志保護。
農業部于2008年全面啟動了農產品地理標志登記保護工作,根據《農產品質量安全法》、《農產品地理標志管理辦法》等有關規定 。截止到2015年年底,農業部認證登記了灞橋葡萄、北鎮葡萄、勃利葡萄、關口葡萄等29項葡萄農產品地理標志。

上述3個部門的具體審批情況見表1。從表1中可知,約46.72%的葡萄及其產品地理標志來源于國家工商總局的認定審批,這從一定程度上表明各級政府和生產者對工商總局審批的商標認可度較高。
1.2 葡萄及其產品地理標志各年度的申請與授權情況

由圖1分析可知,2002-2015年的14年間,獲得認證的葡萄及其產品地理標志總數逐年增加。2010年以前,我國葡萄及其產品地理標志登記保護發展較慢,但之后一直保持較好的發展態勢,在2012年達到最大值后增速稍有減緩,但在2014年又出現新的增長高峰。這表明,隨著經濟水平和生活水平的發展,越來越多的機構和生產者意識到地理標志的巨大潛在價值,對葡萄及其產品地理標志也越來越重視。

1.3 葡萄等地理標志產品的各地分布
已獲得認證的136項葡萄及其產品的地理標志(包括在不同部門重復認定的地理標志)中,41項由國外申請,國內申請者有95項。其中,國外申請人包括:法國(34個)、美國(3個)、格魯吉亞(2個)、德國(1個)和意大利(1個);國內主要分布在新疆(12個)、山東(10個)、遼寧(8個)、河北(6個)、浙江(6個)、甘肅(5個)、吉林(5個)、福建(4個)和山西(4個),以上省份占國內地理標志產品總數的62.5%(圖2),這與我國葡萄的栽培現狀基本吻合,但也有部分葡萄主栽省份葡萄地理標志申請量未實現突破,需要提高對地理標志的重視程度。

1.4 國內外三類葡萄及其產品地理標志分布分析
由表2可知,已在我國成功注冊的地理標志中,可分為3種產品:葡萄干類、葡萄酒類和鮮葡萄類。其中,國外的葡萄干類地理標志尚為空白,而我國擁有“吐魯番葡萄干”地理標志。

我國的葡萄地理標志以鮮葡萄為主,占國內葡萄地理標志總數的81.25%。國內葡萄酒類地理標志總計16項,僅占國內外葡萄酒類地理標志總數的28.57%。這在一定程度上反映了我國的葡萄酒市場上進口葡萄酒仍占有很大份額,國產葡萄酒面臨著很大挑戰,同時也有很大的發展空間。
我國政府、企業應放眼全球,學習借鑒法國葡萄酒地理標志保護制度,篩選適合本地的最佳釀酒葡萄品種和栽培條件,積極合作開展葡萄酒地理標志申報工作,樹立品牌戰略意識,打開國際市場,讓中國葡萄酒在遵守國際規則的同時具有自己的話語權。

1.5 我國葡萄等地理標志產品專用標志使用情況
為了維護地理標志的合法權益,可合法使用地理標志專用標志。截止2015年年底,我國質檢總局共核準了83家企業對14項葡萄及葡萄酒地理標志的使用。由表3可知,我國葡萄及葡萄酒地理標志產品專用標志使用較好的包括安仁葡萄、戶縣葡萄、戎子酒莊葡萄酒等14項(占我國葡萄地理標志總件數的14.74%)其余的使用企業數均為0。
這表明,我國葡萄地理標志產品專用標志使用情況整體不佳。在我國已經獲批葡萄地理標志產品專用標志中,沙城葡萄酒和賀蘭山東麓葡萄酒的使用情況最好,表明當地政府對葡萄地理標志的宣傳較好,該葡萄地理標志受消費者和生產企業的歡迎。
1.6 我國葡萄地理標志主要品種
通過對申請的葡萄及其相關產品的地理標志進行進一步分析表明,葡萄酒類地理標志的原料主要包括紅色品種(赤霞珠、美樂、蛇龍珠、品麗珠、西拉等)和白色品種(霞多麗、雷司令、貴人香、威代爾等)等常見品種,也包括一些我國特色的毛葡萄、山葡萄等。至于鮮葡萄地理標志則品種多樣,既有夏黑、紅地球、巨峰等栽培品種,也有像溪塔刺葡萄、湘珍珠葡萄、柳河山葡萄、關口葡萄、宣化牛奶、新疆無核白、紅巖水晶葡萄等獨具特色的野生和地方品種。
二、我國葡萄地理標志存在的問題與建議
近年來,我國葡萄地理標志發展速度很快,越來越多的政府機構和企業組織認識到了地理標志的重要性和潛在價值,并積極開展了地理標志的申請工作。據相關數據分析,截止到2015年6月底,我國已經認證了2790項地理標志,其中136項為葡萄領域的地理標志,占總數的4.87%。與其他水果相比,我國葡萄的地理標志在數量上具有一定的優勢,但依然面臨很多問題和挑戰。
2.1 部分地方政府對申報工作的重視度較低
目前我國葡萄等產品的地理標志申報工作,幾乎都是在當地政府的引導下完成的。然而有些市、縣級政府給予的重視度不夠,導致當地企業無法及時認識到地理標志的潛在價值,地理標志數量至今為零,雖然具有得天獨厚的自然資源,但葡萄等產品地理標志的申請工作進展仍較緩慢。當地名優特產品無法“走出去”,去發掘并占據更大的市場。因此,各級政府機構應積極行動,做好宣傳和引導工作,努力打造具有當地特色的品牌和企業。積極利用地理標志這張名片,抓住契機,大力發展。
2.2 多部門共管,困于協調統一
目前,我國國家工商總局、國家質檢總局、國家農業部三個部門共同管理地理標志產品,但三者之間權責劃分不完善,既互相重疊也各自有所不足。從立法層面來看,國家工商總局和國家質檢總局出臺的法律政策等都不是專門對農產品地理標志進行保護,而且工商系統對農產品沒有相應的檢測體系,技術力量薄弱;農業部門雖然對農產品地理標志進行專門保護,但僅僅出臺《農產品地理標志管理辦法》,保護力度不足。這樣的立法環境,容易導致三個部門各自為政,缺乏溝通。從具體申請過程來看,上述三個部門各自受理審批,其中的具體標準、申請程序并不相同而且注冊登記制度也存在多處重復,導致產生以下問題:
(1)一個地理標志若要獲得完整的保護,需要分別在上述三個部門進行登記申請。但審批過程繁瑣,時間較長,降低了地理標志申報者的積極性。
(2)由于同一地理標志不同部門申請注冊人可能不同,很容易引發同一地理標志上的權利沖突、法律糾紛。
因此,亟需制定一套具體、完善的、系統的保護體系,分化并協調各部門的管理權,例如,國家工商總局應以管理地理標志商標的使用為主,同時與另外兩個部門配合開展工作。以法律為準繩,結合各部門的優勢,明確職責分工,統一協調管理,形成合力,避免行政不作為、執法不到位等現象的發生,為地理標志的保護與長遠發展而積極努力。
2.3 品牌保護意識和市場監管較弱
國家質檢總局、農業部在批準某項地理標志時,一并發布了該產品的質量技術要求和操作規范。但是,大部分葡萄地理標志在成功申報后,其相關要求與規范并未得到良好的執行。
首先,政府對地理標志產品的質量控制、技術宣傳和監管工作不到位。其次,一些生產企業在窺探到地理標志產品的巨大價值和市場后,見利忘本,違規生產。這使得消費者對該地理標志失去信賴,市場也逐漸萎縮,反而沒有達到保護該地理標志的效果。例如久負盛名的天津“茶淀玫瑰香”地理標志,在當地葡萄成熟上市季節面臨品牌假冒的困擾。
因此,在成功申請地理標志后,各部門應持續關注其使用情況。積極宣傳地理標志的質量技術要求,通力合作,聯合執法,嚴厲打擊假冒偽劣產品,為地理標志產品保護創造良好的發展環境,為該地理標志的良性可持續發展保駕護航,切實確保該地理標志產品的質量。相關企業也應當提高品牌保護意識,遵守相關法律法規,共同維護市場秩序。
2.4 我國葡萄地理標志產品專用標志使用頻率較低
一些地方政府機構在成功申報地理標志之后,往往將其束之高閣,造成我國葡萄及其產品地理標志專用標志使用頻率較低。品牌能增加產品的附加值,已成為現代社會產品競爭的戰略之一,因此,為了更好地培育本地特色品牌,各級政府和相關部門應當加強對國家地理標志的宣傳,充分利用地理標志的品牌效應并結合當地的自然人文因素,大力支持和引導葡萄等產品地理標志保護范圍內更多的企業使用地理標志產品專用標志,整合資源,以葡萄地理標志品牌為龍頭,帶動當地整個產業發展,提高當地農產品的核心競爭力和影響力。
三、結論
目前,農產品地理標志作為“三品一標”之一,已成為各級政府保護特色產品,發揚農耕文化、壯大產業集群、提升市場競爭力的重要途徑,廣大果農與消費者對地理標志也是青睞有加。
我國是葡萄屬植物的起源地之一,也是葡萄屬植物最為豐富的國家之一,可以采取全國普查的方式,深入了解我國葡萄地理資源狀況,做好地理標志工作。對于我國已認證成功的近百種葡萄地理標志,如何更好地挖掘利用其商業價值與文化價值應當成為當務之急。
總之,各方面應當同心協力,加強葡萄地理標志保護與宣傳力度,充分利用地理標志這一知識產權保護、促進葡萄名優特產品的發展與區域專業化,提高我國葡萄產品質量安全水平和國際競爭力。

